Instance Verification Kit (IVK)
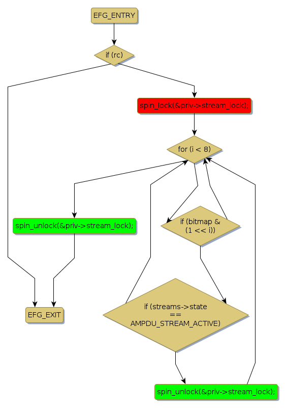
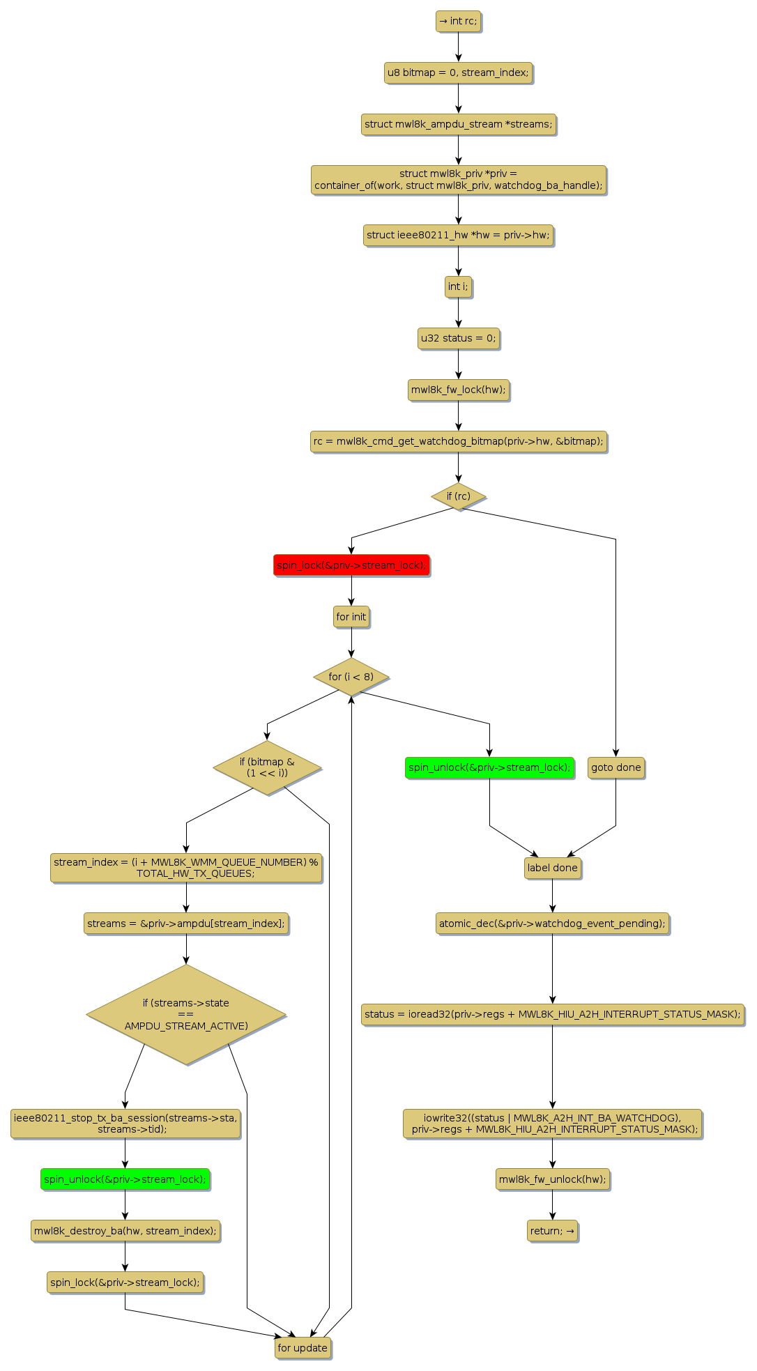
spin lock @ [95307+30+/linux-3.19-rc1/drivers/net/wireless/mwl8k.c]
Instance Signature: stream_lock
|
The Matching Pair Graph:
|
|
Function Name
|
Control Flow Graph (CFG)
|
Events Flow Graph (EFG)
|
Source Correspondence
|
|
mwl8k_watchdog_ba_events
|
|
|
[94926+24+/linux-3.19-rc1/drivers/net/wireless/mwl8k.c]
|